近段时间,
珠海朋友圈疯传的信息中,
有诸多实属谣言,
珠海小编在这里给小伙伴们总结出来,
以免耽误了大事!
珠海 TOP10 用日本发明的表情包要付钱
珠海 TOP9 一批新交通法规4月起实施
TOP8 独生子女父母可领6000元
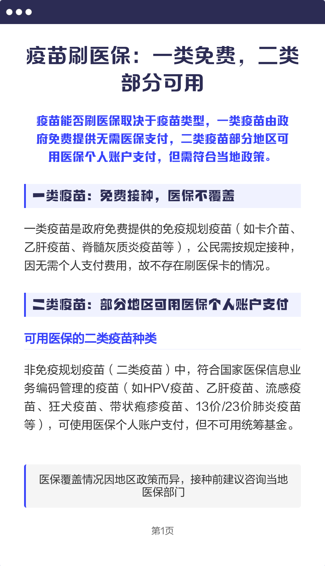
TOP7 不带医保卡看病会被多收费

TOP6 春茶含过量农药,茶农自己都不喝
TOP5 摸多了购物小票会致癌
TOP4 若草莓籽是红色,则被打过染色剂
珠海 TOP3 厨房做饭时接打电话易引发爆燃
珠海 TOP2 水洗面条,残留胶状物是塑化剂
珠海 TOP1 疫苗危害巨大,接种不如得病
珠海 内容综合网络

珠海 新媒体编辑 迪迪






